CNC-PROGRAMMIERUNG
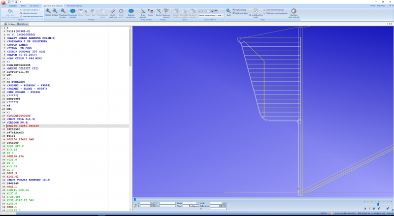
V našem provozu používáme nejmodernější CAD/CAM software k přípravě technologie výroby, mezi které patří ZW3D CAD pro zpracování 2D a 3D dat (konstrukční práce, vývoj, kreslení výkresů, modelování součástí a sestav atd.). Následné zpracování dat pro obrábění na CNC strojích a generování G-kódu (ISO kód) provádíme v programu GibbsCAM. Databázi a přenos dat na jednotlivé stroje zajištuje program CIMCO.
Našim zákazníkům jako balíček služeb nabízíme programování CNC strojů včetně možnosti přípravy kompletní technologie.
Druh obrábění:
- CNC soustružení
- CNC frézování (až do 5-os)
- CNC vyvrtávání a závitování
Počet řízených os:
- 2-osé stroje + CNC koník (technologie soustružení)
- 3-osé stroje např. C-osa a poháněné nástroje (technologie soustružení + frézování)
- 4-osé stroje (technologie soustružení + frézování + protivřeteno)
- 5-osé stroje (technologie frézování)
- Dle dohody možnost programování i víceosý stroj
Řídící systém strojů:
- FANUC (např. 21iTB, 0iTB, 0iTC atd.) případně dle dohody
- HEIDENHAIN (iTNC 530, 640 atd.)
Používaný CAD/CAM systém:
- GibbsCAM
- ZW3D CAD
- CIMCO
- DNC síť
- načítáme např. tyto elektronické formáty - DWG, DXF, IGES, IPT, SDLPRT, SLDASM, PARASOLID a další
Další související odkazy: Příprava technologie










