CNC PROGRAMMING
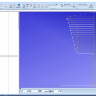
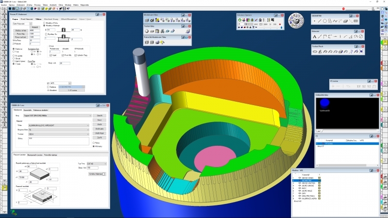
We use state-of-the-art CAD/CAM software to devise the production technology, including ZW3D CAD for 2D and 3D data processing (design, development, drawing, modelling of parts and assemblies, etc.). Subsequent data processing for machining on CNC machines and G-code generation (ISO code) is performed in GibbsCAM. The database and data transfer to individual machines are provided by CIMCO.
As a package of services, we offer CNC programming of machines, including the preparation of complete technology.
Type of machining:
- CNC turning
- CNC milling (up to 5-axis)
- CNC boring and threading
Number of controlled axes:
- 2-axis machines + CNC tailstock (turning technology)
- 3-axis machines, e.g. C-axis and driven tools (turning + milling technology)
- 4-axis machines (turning + milling technology)
- 5-axis machines (milling technology)
- Optional programming for machines with six or more axes.
Machine control system:
- FANUC (např. 21iTB, 0iTB, 0iTC atd.) případně dle dohody
- HEIDENHAIN (iTNC 530, 640 atd.)
CAD/CAM system used:
- GibbsCAM
- ZW3D CAD
- CIMCO
- DNC network
- The following electronic formats may be used: DWG, DXF, IGES, IPT, SDLPRT, SLDASM, PARASOLID a další
Other related links: Preparation of technology










